敵草快是全球僅次于草甘膦和百草枯的第三大滅生性除草劑。敵草快屬聯吡啶類除草劑,由于在聯吡啶體系中置購了一個溴原子,具有一定的內吸性,但不會傷及作物根系,可以通過植物韌皮部向上傳導,所以比草甘膦和草銨膦除草快捷高效、安全性更高。同時,敵草快還是接觸性干燥劑,可用作作物收割前后的催枯/熟劑及種子作物干燥劑。
前兩年,在百草枯退市之際,好多國內外企業紛紛推出敵草快,大多出現了效果不理想的現實,導致好多經銷商對敵草快產生了錯覺,往往望而卻步。其實是沒有接觸過更好的敵草快。不是所有敵草快效果都不行,而是你接觸的普通敵草快效果不行。敵草快有自身的局限:“對禾本科雜草效果不佳,同時返青快”,普通敵草快主要用于闊葉雜草居多的地塊。針對這一現狀,河北榮威利用自身在滅生性領域的技術優勢:獨特的滅生性配方技術,歷經幾年的集中攻關,一舉推出劃時代的滅生性產品----“超級敵草快”,能做到了既保持普通敵草快的優勢,又能克服常規敵草快對于禾本科雜草和惡性雜草的效果防除差易返青的缺點,既對常規闊葉草效果快 更徹底,同時對禾本科雜草和惡性草也有良好的防效。
河北榮威生物藥業有限公司系滅生性除草領域國際領先級的企業,是“超級敵草快”的創制單位,2016年國內敵草快制劑銷量全國第一,銷量遠遠超過其他跟企業。獨特的配方技術,采用高分子防彈射高滲透助劑,使藥液迅速鋪展葉面達到最佳、最快潤濕速度減少彈射,提高著藥量,高滲透劑使藥液瞬間滲透葉面,增強傳導性,從而提高藥效,因此比常規普通敵草快殺草種類更多、更徹底。
1)殺草速度快,當天見效,12小時開始死草。
2)無殘留、安全性高:敵草快雖然有一定的內吸性,但是不會傷及作物的根系,終究以觸殺為主。所以敵草快也是延續了百草枯的安全性無殘留、無漂移藥害的特點。第一天打藥,第二天種菜,出苗率無任何影響。可以彌補草甘膦和草銨膦在作物行間除草時對作物誤殺及造成除草劑殘留的缺點,用途更廣。
1)完全克服了常規敵草快水劑“死草快,返青快”的缺點,效果獨特、持效期較長。
2)顯著增加了對禾本科雜草的防效,普通常規敵草快對禾本科防效差、返青快。
噴藥時潦草而過,雜草沒有噴勻、噴透,是徹底性不夠的主要原因。草死的徹底,持效期就長,雜草根部死的不徹底,持效期就短。
如何讓雜草死的徹底?
持效期的長短取決于以下三點:第一:雜草著藥是否均勻,未把雜草打透、打勻,密而高的大齡雜草,如果僅僅頂部受藥,莖部打不著藥,雜草肯定死不徹底。因為敵草快的殺草機理是“觸殺”為主,雜草基部沒有著藥,談何死草。所以說打藥不仔細會嚴重影響藥效的持效期。所以要想使雜草達到持效期長,必須讓雜草均勻受藥,使雜草更徹底的死亡更迅速地干枯死亡。
第二:在使用期間雨水太多,沖刷藥液,沒有重噴,也會影響藥效的持效期。
第三:春季氣溫太低,雜草氣孔關閉,不吸收藥液。應該加大用藥劑量提高藥液濃度。
必須加大用藥量,且要噴勻、噴透。但部分經銷商擔心增加用藥量會增加用藥成本。
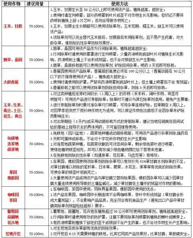
(1)50公分以上的雜草和10公分以下的小草,從雜草的吸收藥液的能力和抗藥性來說,草齡過大,雜草產生抗藥性,藥液不容易被吸收,如果不增加藥液濃度,起不到殺草的效果。根據草齡大小選擇合適的劑量,原則上濃度不能低于70mL/15Kg水。處于生殖生長、多年生密集且草齡較大雜草要加大劑量到100-150g/15Kg水。
(2)惡性雜草甚至比草齡過大的草更難防治。之所以被稱為惡性雜草,必定經過多種藥液的實驗后沒有效果,無法防治,所以才被稱為惡性雜草。由于用了多種藥液無法達到殺除的效果,所以雜草在抗藥性上及藥液的濃度上都需要比殺一般的雜草用藥量要加大。這樣才能更好的防除惡性雜草。例如榮威公司的“旺火”超級敵草快,在防治惡性雜草牛筋草、小飛蓬(250px左右)、羊毛蒿上,具有其他產品無法達到殺草的效果,榮威公司只需增加用藥濃度就能達到殺草的效果,雖然看著增加了用藥成本,但是無形之中也是減少了老百姓的重復用藥及減少了殺草不徹底的問題。
※如遇草齡較大密集的地塊兒或噴灑不到位的情況,會出現零星雜草返青。建議10-15天重噴一次,以確保控草45天以上。
(3)水質要求
敵草快遇土鈍化,失去除草活性。所以水質要求不能渾濁,也不能是生活生產中的污水、廢水、死水、泥水、雨水等,要保證水質的清澈。
清水兌藥:渾水兌藥,藥效大減,甚至完全無效。
再好的藥,有一兩個賣點,就足以成為很棒的品牌。任何好藥(國內、進口)都難以成為“一藥抵百藥神藥”,滅生性除草劑也不是說都是萬能的,必須根據不同地區不同的雜草,針對性的對草選擇用藥。再好的產品,沒有正確的使用方法也發揮不了產品的效果,要想使產品的效果達到預期的效果,希望廣大經銷商積極跟廠家進行溝通,嚴格按照正確的使用方法。希望廣大經銷商,密切關注當地草相,給我們技術部提供藥效信息,以便研究出更具超級效果的產品。
旺火敵草快,比其他產品效果快、能除抗性雜草、除草徹底性優越的多,但絕對不是萬能的神藥。
小病用普藥,大病用特效藥。小病花小錢,大病花大錢。
同樣小草用幾塊錢能治住,大草、惡草需要更貴的價錢根治。錢花不到,草死不徹底。
本產品在不超過最大推薦稀釋濃度(150mL/兌15公斤水)條件下進行葉面噴霧防除雜草;若下茬作物種植闊葉作物(油菜、蔬菜、大豆、棉花、土豆等)的安全間隔期為3天;若下茬種植禾本科作物(小麥、玉米、甘蔗、水稻、高粱等)施藥后1天即可播種或移栽。
茅草,施藥16天后
施藥15天后

0311-86129962
QQ客服
聯系我們